View the release notes from the most recent sprint here.
Important: The Upvoty portal is no longer in use. All enhancement requests must now be submitted via our new Enhancement Request Form.
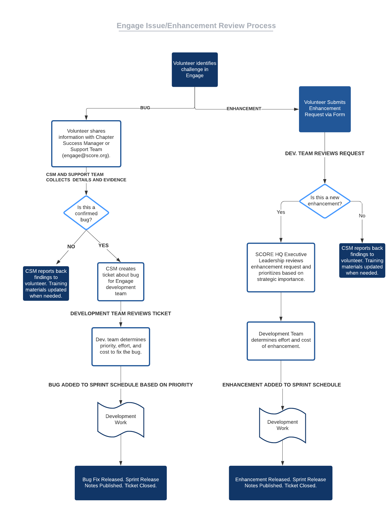
To submit an issue or bug, please email [email protected].
To submit an enhancement, please submit a form here: Enhancement Request Form
What happens when I submit an issue or enhancement request?
The below chart maps out the review process for bugs and enhancements submitted on an ongoing basis for Engage. While timelines will vary, generally it can be estimated to take ~3 days for each review step. Sprints (when development work is being done) are 2 weeks in duration.

*Bug = Something that is broken or should function differently based on Engage documentation
**Enhancement = An improvement that would make the Engage system and SCORE processes better or easier to manage
